365英国上市公司(集团)官方网站-Official Website
欢迎光临365上市集团官网!
书记信箱
|
经理信箱
|
集团首页
|
联系我们
|
English
|
导航
关于我们
365上市集团官网简介
历史沿革
党政领导
公司文化
办事指南
机构设置
学术委员会
教学委员会
学位评定委员会
师德建设与监督委员会
公司系别
基层教学组织
基层科研组织
团队队伍
教授
副教授
讲师
离退休人员
科学研究
国家级项目
省部级项目
学术论文
科研文件
教学科研
会议研讨
旗下产业
本科专业
教学管理
教学研究
教学获奖
研究生教育
培养方案
专业设置
学位管理
教育成果奖
招生招聘
招生信息
招生文件
招聘信息
招聘文件
党群工作
党群概况
学习园地
工会活动
团学工作
通知公告
团建动态
员工活动
学子风采
荣誉墙
资料下载
员工之家
工作动态
员工风采
员工名录
班级旧照
Open Menu
首页
关于我们
返回上一级
365上市集团官网简介
历史沿革
党政领导
公司文化
办事指南
机构设置
返回上一级
学术委员会
教学委员会
学位评定委员会
师德建设与监督委员会
公司系别
基层教学组织
基层科研组织
团队队伍
返回上一级
教授
副教授
讲师
离退休人员
科学研究
返回上一级
国家级项目
省部级项目
学术论文
科研文件
教学科研
会议研讨
旗下产业
返回上一级
本科专业
教学管理
教学研究
教学获奖
研究生教育
返回上一级
培养方案
专业设置
学位管理
教育成果奖
招生招聘
返回上一级
招生信息
招生文件
招聘信息
招聘文件
党群工作
返回上一级
党群概况
学习园地
工会活动
团学工作
返回上一级
通知公告
团建动态
员工活动
学子风采
荣誉墙
资料下载
员工之家
返回上一级
工作动态
员工风采
员工名录
班级旧照
科学研究
Research
国家级项目
省部级项目
学术论文
科研文件
教学科研
会议研讨
国家级项目
当前位置:
首页
>
科学研究
>
国家级项目
> 正文
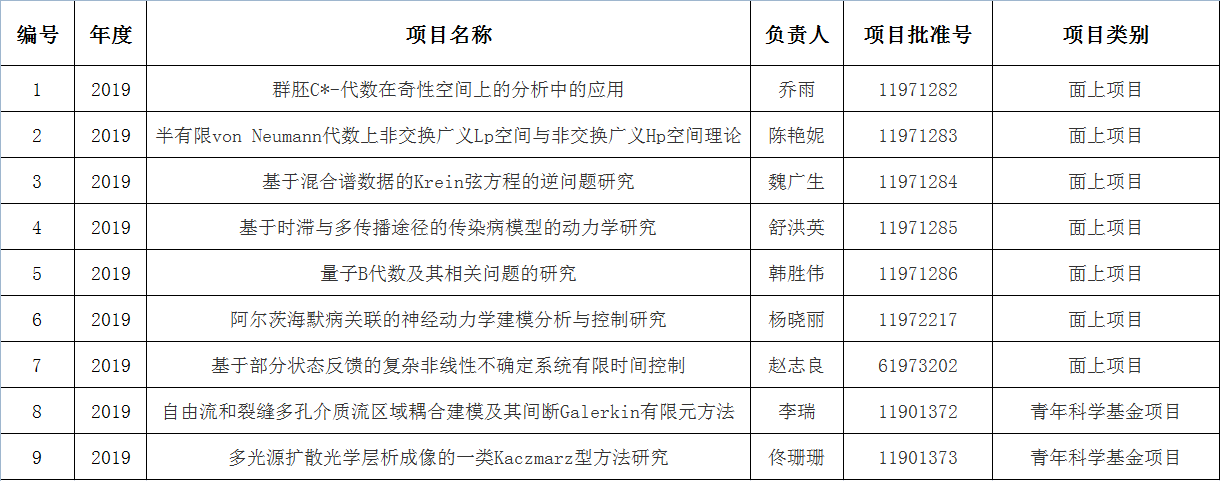
国家自然科学基金项目-2019年
来源:365上市集团官网
发布时间: 2020-09-18
点击量:
上一篇:
国家自然科学基金项目-2020年
下一篇:
国家自然科学基金项目-2018年
【
关闭
】